.png)
Auswirkungen auf die globale Sicherheit
Year
Tools
Webflow, ChartJS
Discipline
Storytelling
_page-0001.jpg)
_page-0002.jpg)
_page-0003.jpg)
_page-0004.jpg)
_page-0005.jpg)
_page-0006.jpg)
Why:
Der Konflikt zwischen Taiwan und China ist ein komplexes und aktuelles Thema, das die globale Sicherheit bedroht. Eine friedliche Lösung des Konflikts ist von entscheidender Bedeutung für die Zukunft des pazifischen Raums.
How:
Eine Storytelling-Seite kann ein effektives Mittel sein, um die Öffentlichkeit über den Konflikt zu informieren und für eine friedliche Lösung zu sensibilisieren. Die Seite kann Geschichten von Menschen aus Taiwan und China erzählen, die von dem Konflikt betroffen sind. Sie kann auch die geopolitischen und historischen Hintergründe des Konflikts erklären und die möglichen Folgen einer Eskalation des Konflikts aufzeigen.
What:
Die Storytelling-Seite soll folgende Ziele erreichen:

Dieses Segment ist offen für neue Ideen und Informationen. Sie sind interessiert an internationalen Themen und verfolgen die Nachrichten aufmerksam. Sie sind auch bereit, sich für politische und soziale Anliegen einzusetzen.
Dieses Segment ist weltoffen und gebildet. Sie sind an internationalen Themen interessiert und haben ein hohes Interesse an Politik und Gesellschaft. Sie sind auch bereit, sich für soziale Gerechtigkeit einzusetzen.
Dieses Segment ist gebildet und karriereorientiert. Sie sind an internationalen Themen interessiert und haben ein hohes Interesse an Politik und Gesellschaft. Sie sind auch bereit, sich für ihre Überzeugungen einzusetzen.
Anmerkung:
Eine komplette Zielgruppenanalyse zu erstellen, ist nicht nötig. Das Erstellen eines Golden Circles und eine ungefähre Ahnung des Sinus Milieu reicht für dieses Projekt aus, um eine klare Vorstellung der Seite zu definieren. Auf eine genau erarbeitete Persona wird daher verzichtet.
Das komplette Recherchematerial ist in meinem Notion-Board zu finden.
Der China-Taiwan-Konflikt ist ein politischer und militärischer Konflikt zwischen der Volksrepublik China (VRC) und der Republik China (RC) auf Taiwan. Die VRC betrachtet Taiwan als abtrünnige Provinz und beansprucht die Insel für sich. Die RC hingegen betrachtet sich als unabhängiger Staat und will ihre Unabhängigkeit verteidigen.
Der Konflikt hat seine Wurzeln im Chinesischen Bürgerkrieg, der 1949 mit dem Sieg der Kommunisten unter Mao Zedong endete. Die nationalchinesische Kuomintang (KMT) unter Chiang Kai-shek floh daraufhin nach Taiwan und gründete dort die Republik China. Die VRC wurde auf dem chinesischen Festland gegründet und betrachtet sich als legitime Nachfolgeregierung des gesamten chinesischen Staatsgebiets.
Seitdem hat die VRC wiederholt militärische Drohungen gegen Taiwan ausgesprochen und militärische Übungen in der Taiwanstraße abgehalten. Im Jahr 2022 kündigte die VRC an, dass sie Taiwan „jederzeit und unter allen Umständen“ wiedervereinen werde.
Der Konflikt hat auch geostrategische Bedeutung. Taiwan liegt im Südchinesischen Meer, einer wichtigen Handelsroute. Die VRC möchte ihre Kontrolle über das Meer erweitern und betrachtet Taiwan als wichtigen strategischen Stützpunkt.
Der Konflikt ist ein großes Risiko für den Frieden und die Stabilität in der Region. Eine militärische Eskalation könnte zu einem Krieg zwischen China und Taiwan führen, der auch die USA und andere Länder in der Region betreffen könnte.
Hier sind die wichtigsten Aspekte des Konflikts zusammengefasst:
Genaue Details findest du hier.
Interaktive Elemente können dazu beitragen, dass deine User sich mit den Inhalten deiner Website auseinandersetzen.
Visuelle Elemente können dazu beitragen, dass Geschichten lebendiger und ansprechender werden. Sie können auch helfen, die Aufmerksamkeit der Nutzer zu gewinnen. Mit Audio und Sound können wir einen Raum schaffen und Emotionen hervorheben



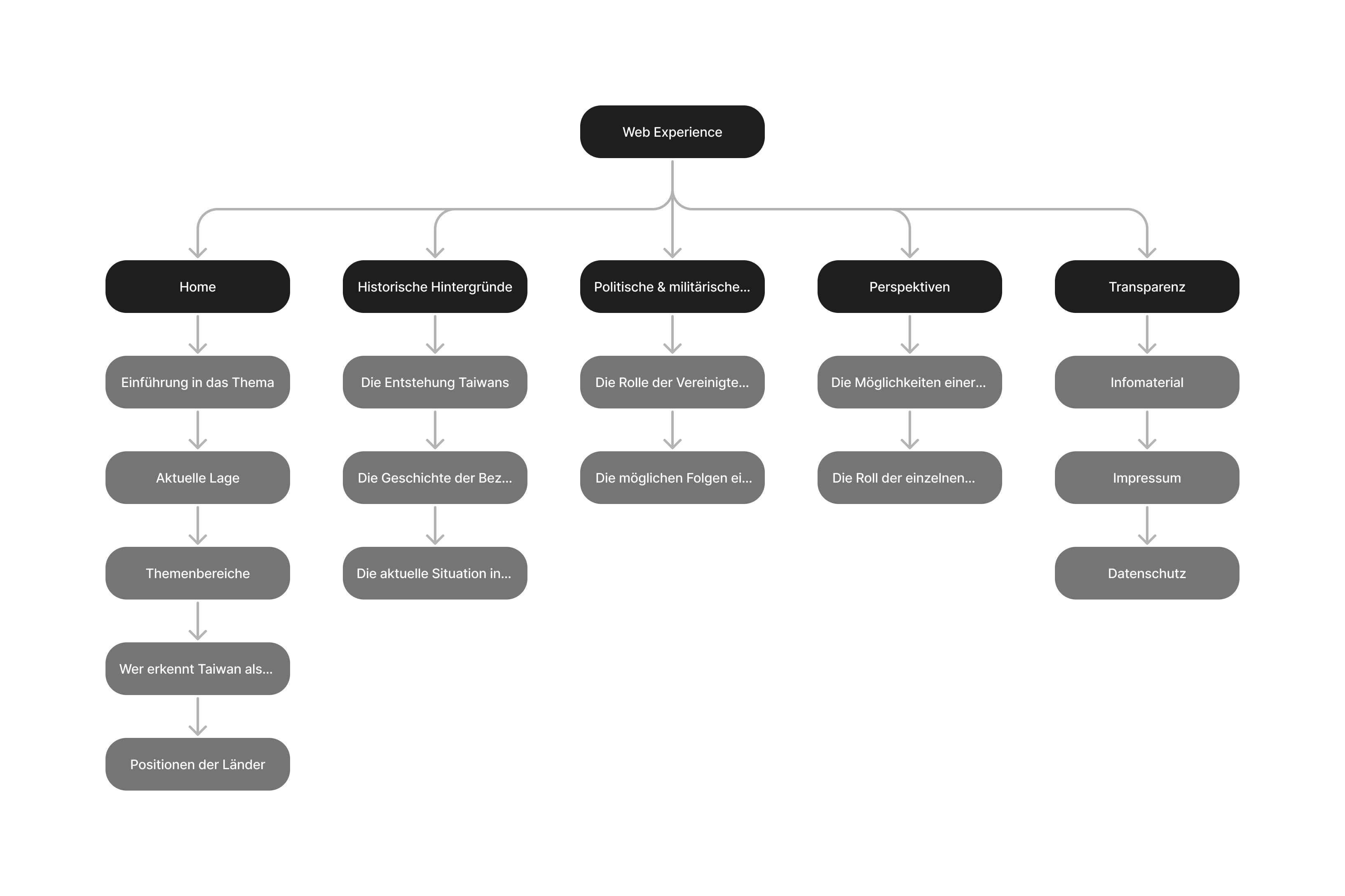
Storyboard
Basierend auf den Ergebnissen konnte eine Strategie für das Projekt entworfen werden. Zunächst wurde ein Storyboard entwickelt, um den Ablauf der Seite definieren zu können.
Der Spannungsbogen diente als Orientierung für das Endergebnis der Website. Während des Prozesses wurde dieser immer wieder abgeändert und angepasst.
Aus dem Spannungsboard hat sich somit auch die Storyline ergeben. Zuerst sollte man in das Thema eingeleitet werden. Es soll aufgezeigt werden, welches Problem aktuell herrscht und inwiefern das relevant für die globale Sicherheit ist. Diese werden in Kapiteln unterteilt, durch die man sich frei navigieren kann. Hinzu kam dann ebenfalls eine interaktive Karte, um den Konflikt infografisch darstellen zu können.
Ansatz 1
Der erste Ansatz ist eher geprägt von Animationen und Scrollytelling-Elementen. Bilder, Videos und grafische Elemente können per Scroll interaktiv gestaltet werden.



Ansatz 2
Der zweite Ansatz zur Webgestaltung bestand aus einer interaktiven Karte und Triggerelementen mit zweiter Ebene. Dieser Ansatz ermöglichte mir eine andere Richtung der Gestaltung einzuschlagen. Das Prinzip entsprach „Information First“ und stellte alles auf einer Karte dar, die mittels Filterung kategorisiert werden konnte. On Scroll würde man von Punkt zu Punkt wandern. Allerdings resultierte sich daraus ein negativer Aspekt. Einige wichtige Elemente erwiesen sich als schwierige Implementation.

